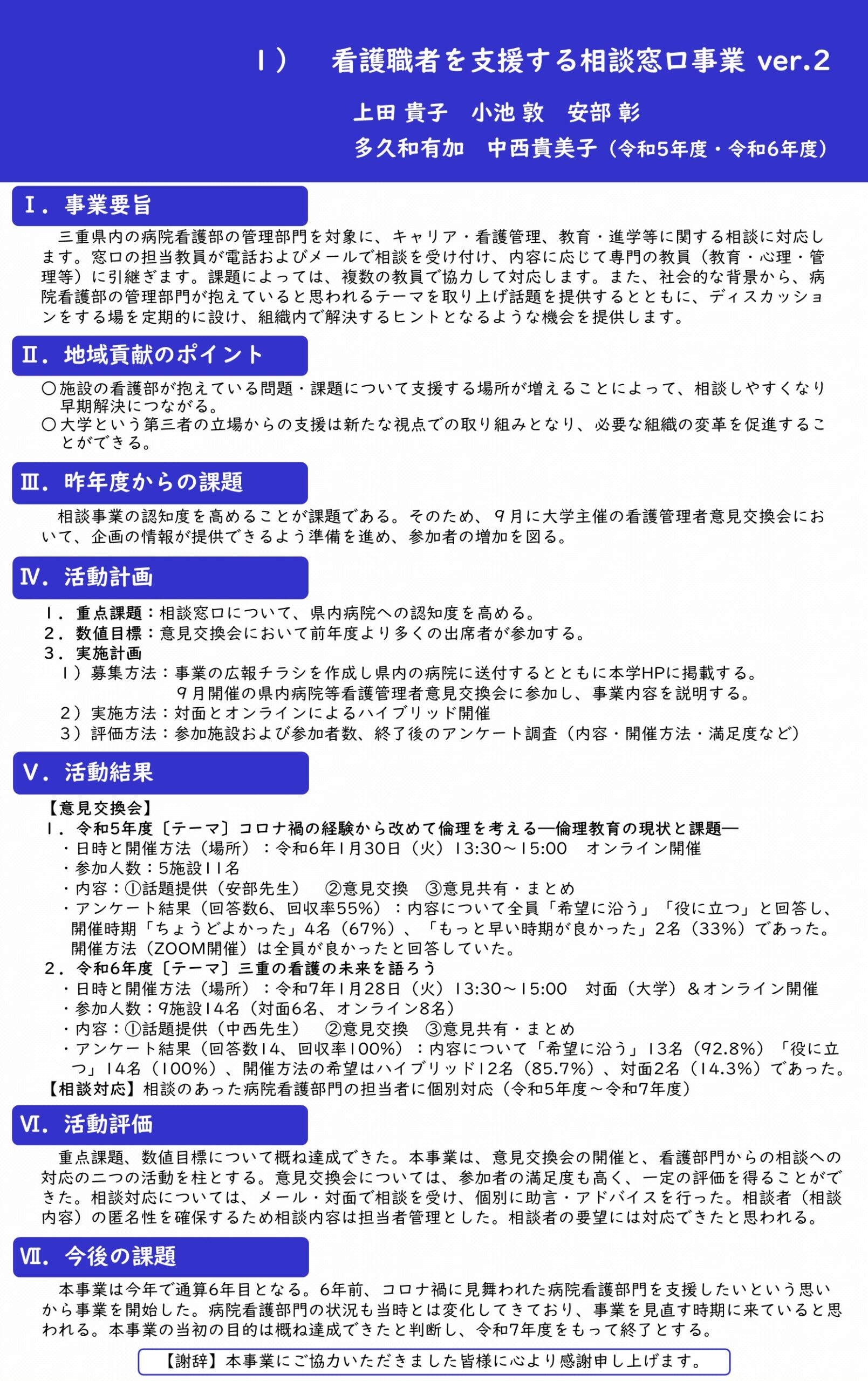
地域交流センター
事業概要
地域交流センターは、本学の教育・研究の成果を地域社会に還元するため、地域社会との
連携・協働および地域の方との交流をとおして地域貢献活動を行っています。本事業はその地域貢
献活動の成果を報告する会です。
開催レポート 令和7年度
【会場の様子】
地域の皆様にご参加いただき、貴重なご意見を頂戴する交流会のスタイルで開催し、54名の参加がありました。今年度も受託事業の県担当者より、講評を頂きました。
参加者からは「地域交流センターの様々な活動を知ることができ、よかった。」、「ポスター掲示形式で、多くの事業を教員のコメントをいただきながら知ることができ、内容の理解が深まった。」などの意見をいただきました。
発表ポスターは 5月中旬まで 渡り廊下に掲示しております。
発表ポスター 令和7年度
【地域交流センター活動の総括】
【連携】
【三重県受託事業】
【ウェルビーイング事業】
(みえ保健・看護力向上支援事業)
(県民のヘルスリテラシー向上支援事業)
【卒業生支援事業】
開催案内 令和7年度


-scaled.jpg)
-scaled.jpg)

-1-scaled.jpg)
研修-発表ポスター(2025)(90*170)--scaled.jpg)


-scaled.jpg)
R7RC発表ポスター:看護1-相談(上田)-scaled.jpg)
-scaled.jpg)
2.R7RC発表ポスターひな形(90*170)「心電図を読もう!」-scaled.jpg)
公衆衛生看護活動支援事業-ポスター-scaled.jpg)
【提出】R7RC発表ポスター_看工連携-scaled.jpg)
シコウポスターR7RC発表-scaled.jpg)
字体修正版R7RC発表ポスターひな形(90*170)-scaled.jpg)
■■【RC提出】【締め切り0305】令和7年度ポスター_切れ目のない就学支援事業(90*170)-scaled.jpg)
R7RC発表ポスターひな形(90*170)-1-scaled.jpg)
2.字体修正版R7RC発表ポスターひな形(90*170)-2-scaled.jpg)
R7RC発表ポスター-学生の集い-大川-4-scaled.jpg)
R7RC発表ポスター-大川-リマンマ-3-scaled.jpg)
【修正版】R7RC発表ポスター:県民10-アフタヌーンティー@みかん大(ドライデンいづみ)-scaled.jpg)
R7RC発表ポスター:県民6-スピーチ・コンテスト@みかん大(ドライデンいづみ)-scaled.jpg)
こどもたちに「自分のからだ」をつたえる事業発表ポスターひな形(90*170)-3-scaled.jpg)
災害に備えよう-scaled.jpg)

健康&看護&リテラシー(上田)-scaled.jpg)
三重地域支援団体交流事業-scaled.jpg)
R7ウェルビーイング事業-暮らしの保健室-0302提出-scaled.jpg)

「認知症の人にやさしく寄り添う」ための相談・支援_修正-scaled.jpg)



